Jérémy DessalinesJérémy Dessalines
Create a simple Approval process via Email with Google Form and Google Apps Script (Web Apps Deployment)At the end of this article, you will know how to create a workflow app, based on a Google Form that send an email to be approved or deny including logging of who is approving or denying with Apps Script.
Create a simple Approval process via Email with Google Form and Google Apps Script (Web Apps Deployment)

TL:DR: At the end of this article, you will know how to create a workflow app, based on a Google Form that send an email to be approved or deny including logging of who is approving or denying with Apps Script. You will have discover how you can:

  • Trigger Apps Script onFormSubmit
  • Publish your script as a web-app
  • Generate emails based on HTML templates
  • Generate an UUID to be used for following request sent

Some context

I’m working for Veolia and we use Google Workspace. In my IT departments, we have quite often ask to handle workflow approval as simple as clicking on a button in an email to approve or deny a request.

To achieve those kind of use cases in Google Apps Script, web-apps can comes to your rescue. It is a very simple way to design a solution, a Minimum Viable Product, quickly.

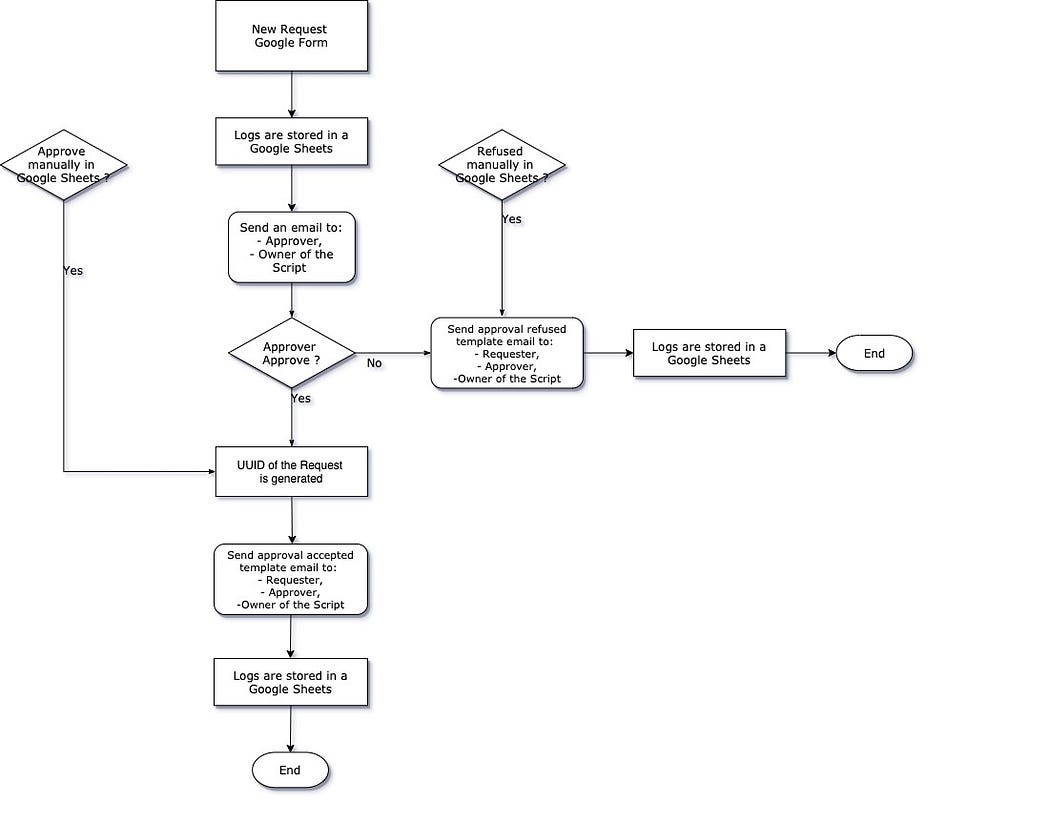
Here is what we will build:

Why a web-app is needed ?

In this scenario, you have a script that contains / does something you want only you to be get access to.

— It could includes : API calls, edit files/folders in your Google Drive for example. —

  • You want to allow/share it : 1. Only to specific people (a Google Group?), or, 2. make it available in your organisation / or publicly.
  • AND At the same time you don’t want to share this full scope of what your script is actually doing, i.e, it must still be executed by “you”. As an extra you might still want to know who is doing what so you will still keep a track of the email address of the person who reach your web-app.
  • Your database will be a Google Sheet.

NB: As I use mostly Apps Script for internal needs in my company I have no experience in public sharing web-apps.

Requirements for web apps in Apps Script

A script can be published as a web app if it meets these requirements:

  • It contains a doGet(e) or doPost(e) function.
  • The function returns an HTML service [HtmlOutput](https://developers.google.com/apps-script/reference/html/html-output) object or a Content service [TextOutput](https://developers.google.com/apps-script/reference/content/text-output) object.

Learn more here.

Here we go !

Part 1 — On Form Submit

All source are here:

Our basic Google Form for testing/example purpose

1 — Create your form, link it to a Google Spreadsheet

Button “create spreadsheet” to link a form to a Google Sheet

Click “collect email addresses” — should be auto configured — but it will be needed in our use case

2 — First part of our process: onFormSubmit send email to the approver

/** @OnlyCurrentDoc */

/**

* Main function to be triggered onFormSubmit
* Send a formatted email to an approver
* It collect values from the submittedForm (see bellow)
* @param {e}: event
*
* Columns mapping from the Google Sheet
* 0 Timestamp 1 Email address 2 Approval request
* This function is trigger onFormSubmit
* Version: 1
* Creation Date: May 2021
* Author: Jeremy Dessalines
*/

function autoFillGoogleDocFromForm(e) {
// assume it's the first sheet where the data is collected
var sh = SpreadsheetApp.getActiveSpreadsheet().getSheets()[0];
var last = sh.getLastRow();
var lastcol = sh.getLastColumn();
var Requesteremail = e.values[1];
var RequestContent = e.values[2];
// Generate Unique ID
var Uuid = uuid_(lastcol);
// return the URL : apps needs to be deployed
var scriptUri = DEPLOY_ID;
Logger.log('uri: '+scriptUri);
// Append results in the Google Sheet
var array = [ [Uuid, "NA", "NA",
'=HYPERLINK("'+scriptUri+'?i="&ROW()&"&state=APPROVED&last="&ROW(),"Approve")',
'=HYPERLINK("'+scriptUri+'?i="&ROW()&"&state=DENIED&last="&ROW(),"Deny")' ] ]
Logger.log('array to be inserted in the Sheet last: '+array);
// insert colum 4
var newRange = sh.getRange(last,4,1,5);
Logger.log(newRange.getA1Notation());
newRange.setValues(array);
reviewContent_(
Requesteremail,
RequestContent,
Uuid,
last
); // TemplateEmail + Recipients settings
}

This script needs to be triggered onFormSubmit so :

1 — Click on “Triggers” on the menu

2 — Click on “Add trigger” button

3 — Add “autoFillGoogleDocForm” as “onFormSubmit

Set up to trigger a function onFormSubmit

Now each time someone fill a form the code bellow will be triggered.

It collects information submitted on the Google Sheet linked to the Google Form, generate a UUID, add some information on the line to manually trigger if needed “Approve” or “Deny” function.

To go to this phase, we need to deploy the other part of the script that will be used to allow our end-users to click on the link and “Approve” / “Deny” their request.

Part 2— Deploy your web-app

Now you will have to click on “Deploy”, then “New deployment” to publish your script. It will generates a URL that we will use and add as a Constraint in our script.

1 — Click on Deploy, then New Deployment

2 — Configure your deployment

You can add a name, and define who can access it. For our usecase I need to collect “who” is clicking on the button so I want to know their Gmail address. You can set “Everyone within Corporate organization” or “Anyone with Gmail account

2 —Now copy the web app URL generated into “Constraints.gs

Active deployment url can be copy here

3 — Past the URL into “Constraints.gs

Change “INSERT_HERE_DEPLOYURL” variable.

Change “INSERT_APPROVER_EMAIL” variable. It will be the email that will receive with you the approval request. It can also be a Google Groups for example.

Time to test your code, you can now fill a Form and test that the whole flow is working.

But let’s just look at what the emails sent will look like, you can find them in the .html part of the script. Here is the one sent at the start of the process.

First email content

The first email is requesting approval to an approver then it will send the approval or deny status to the requester.

It will also generate a UUID that can be used to track the approval status.

— Say generated a purchase order number for example —

Part 3— Time to test

You can fill a Google Form and you should receive an email like that:

Example email received.

When you click on the link to approve or deny you are receiving a simple message to acknowledge we have collected the information.

All information can be found:

1 — on the Google Sheet to receive the approval :

2 — on the Logs also so we can easily track if people try to click many times for example:

Logs sheet

So if you click on “Approve” you will have your email appearing on both page and that should be fine.

Let’s wrap up

Now you have build a simple approval process workflow. Feel free to tune it to your own use case.

You can of course tweak it and improve, let me know what you build with it or if you have questions.

Warm thank you to my team in Stockholm. Shout out to Charlie O., Johan B., Oscar K. during this fun and very quick project we did couple of months ago.

PS: Google Apps Script released on March 15th a new feature